EN

工商管理硕士招生

当前位置: 首页 > 招生信息 > 工商管理硕士招生 > 正文

北航经管学院招收2023年工商管理专业硕士(MBA) 夏令营活动通知

来源: | 发布时间:2022-08-01| 点击:

beats365亚洲版官网(简称北航)成立于1952年,是新中国第一所航空航天高等学府,是全国第一批16所重点高校之一,首批进入“211工程”,2001年进入“985工程”,2013年入选首批“2011计划”国家协同创新中心,2017年入选国家“双一流”建设高校名单。学校现有工、理、管、文、法、经、哲、教育、医和艺术10个学科门类。构建了空天信融合、理工文交叉、医工结合的一流学科体系,在航空、航天、动力、信息、材料、仪器、制造、管理等学科领域有明显优势,形成了航空航天与信息技术两大优势学科群。综合办学能力和核心竞争力不断增强,跻身国内高水平大学的第一方阵,北航将建设扎根中国大地的世界一流大学为发展愿景目标。

beats365亚洲体育投注成立于1956年,是我国理工科大学中成立最早、省部级重点实验室最多的经济管理类院系,是全国首批8个具有管理科学与工程国家重点学科的学院之一,是北京高校高精尖创新中心的建设单位。学院现有管理科学与工程、应用经济学、工商管理、统计学4个一级学科,有9个系,4个博士学位授权点和1个博士后流动站。

“以创新引领发展、以质量构筑品牌”的北航MBA始于1998年,依托北航空、天、信等行业资源,结合学院的优势学科和办学条件,不断夯实教学质量和管理水平,强化课程建设和师资发展。建立了定位驱动下的动态课程体系,开设了7大培养方向,构建了以“案例教学、实验教学、实践教学”为主体的“一案二实”创新教学模式,引领了同类院校MBA项目的改革发展,成为国内最具影响力的MBA项目之一。

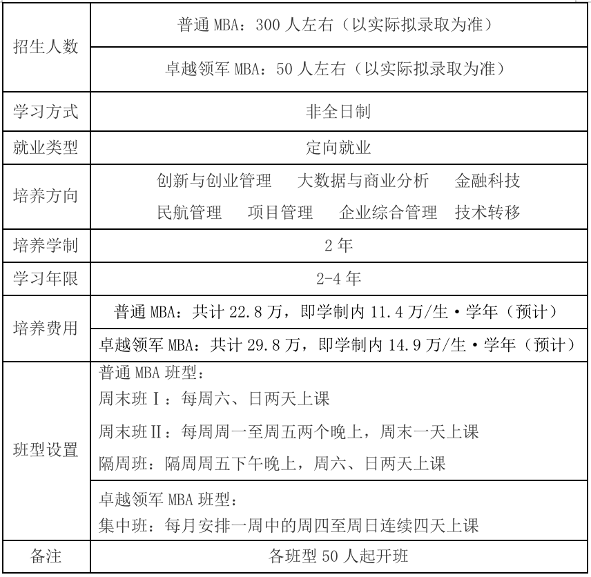
一、项目设置

二、入营条件

1.有意向报考2023年北航MBA且满足以下条件之一的考生

(1)国家承认本科学历的毕业生,大学本科毕业后工作3年(含)以上工作经验;

(2)获国家承认的高职高专毕业学历后,有5年(含)以上工作经验;

(3)获硕士学位或博士学位后,有2年(含)以上工作经验。

2.身心健康、思想品德合格、诚实守信,无违法违纪行为。

三、夏令营安排

为了让全国优秀考生近距离了解北航beats365亚洲体育投注及MBA项目,深度体验北航MBA教学特色,选拔优秀学生继续深造,学院暂定于2022年7月-9月举办北航MBA夏令营活动。欢迎有意向在beats365亚洲体育投注MBA项目学习的优秀管理者踊跃报名。

夏令营共包括两个环节,招生宣传活动及综合考核,两个环节需分别独立申请。

1、招生宣传活动安排

招生宣传活动内容包括开营仪式、职业生涯规划讲座、教授公开课、管理实践分享、项目介绍。招生宣传活动共分三期,可任选一期参加。

2、综合考核安排

综合考核共分三期,申请者仅可选择其中一期进行申请。

(1)报名时间

7月10日开放申请

(2)申请方式

第一步:登录北航MBA考生服务系统https://mbacss.buaa.edu.cn/

第二步:填写本人基本信息及申请材料

第三步:选择夏令营综合考核批次报名

(3)申请材料审核及遴选

①我院将组织专家审核申请参加综合考核的营员所提交的申请材料,确定申请者是否有综合考核资格;

②综合考核资格及结果在考生服务系统进行发布,不再另行通知。

(4)综合考核形式

综合考核为面试,采用远程面试还是现场面试将另行通知。

(5)选拔与待遇

①我院将综合学生提交的申请材料及综合考核结果,评选出优秀营员;

②获得“优秀营员”的申请人若参加2023年全国研究生统一招生考试,第一志愿报考北航MBA并满足相应复试要求,参加复试且复试成绩合格时,我院将在同等条件下优先考虑拟录取为2023年硕士研究生;

③获得优秀营员的申请人,若拟录取为我院2023年硕士研究生,将有机会获评夏令营优秀营员专项奖学金,该奖学金拟于入学之后发放。

四、联系方式

办公地点:北京市海淀区学院路37号beats365亚洲版官网新主楼A604

电话咨询:010-82317578

电子邮件:mba@buaa.edu.cn

声明:

1、申请参加综合考核的学生提交材料必须真实有效,如有弄虚作假,一经查实,优秀营员资格无效;

2、2023年北航MBA招生政策最终以当年招生简章及复试方案为准。